
Professor Jin Haibo's research group at the School of Materials Science and Engineering of the Beijing Institute of Technology (BIT) has designed a negative electrode/solid electrolyte interface layer based on the piezoelectric effect. By balancing the internal electric field of the battery, they have effectively improved the performance and cycle stability of solid-state sodium batteries. A paper on the research results has recently been published in the internationally renowned journal Advanced Materials, under the title of "Piezoelectric Interlayer Enabling a Rechargeable Quasi-Solid-State Sodium Battery at 0 ℃" (DOI: 10.1002/adma.202309298). Ni Qing, a doctoral student of the class of 2020 at the School of Materials Science and Engineering, is the first author, and Pre-appointed Assistant Professor Wang Chengzhi, Associate Professor Zhao Yongjie, and Professor Jin Haibo are the co-corresponding authors of the paper.
Sodium batteries, due to their abundant resources and lower costs, are considered the ideal choice for the next generation of energy storage devices. Solid-state sodium batteries have such advantages as high energy density and good safety performance. However, they face various challenges in practical applications, especially in terms of solid-solid interface impedance between sodium metal negative electrodes and solid electrolytes, which can significantly affect the battery's cycle life and performance. To address this issue, the research team, based on the piezoelectric effect, constructed interface layers using AlN and ZnO. These interface layers can balance the internal electric field of the battery and suppress electron accumulation, thereby inhibiting sodium metal dendrite growth and improving the cycling stability of sodium deposition/dissolution (Figure 1).
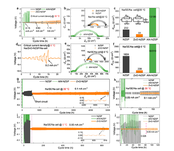
The research team deposited two typical tungsten bronze-type piezoelectric materials, AlN and ZnO, on the surface of the NZSP electrolyte as interface layers. Under test conditions of 30°C and 0°C, the interface resistance of the ZnO layer-modified solid-state symmetrical cell was reduced to 91 and 239 Ω cm², respectively, showing a significantly lower interface resistance behavior. Furthermore, the battery achieved stable sodium metal deposition/dissolution cycles of 850 hours at 0°C and 4,900 hours at 30°C (Figure 2). Additionally, the research team tested a battery system with Na2MnFe(CN)6 as the positive electrode, ZnO-modified Na3Zr2Si2PO12 (ZnO-NZSP) as the solid electrolyte, and sodium metal foil as the negative electrode. The performance test results showed that the battery using ZnO as the interface layer exhibited excellent rate performance and cycling stability at 0°C and 30°C. The battery maintained stable discharge capacity at discharge/charge rates of 0.15-2.5C, and at a discharge/charge rate of 0.5C at 0°C, the initial discharge capacity was 88.5 mAh/g, with a capacity retention rate of 70.6% after 500 cycles (Figure 3). This research not only provides new ideas for the design and optimization of solid-state sodium batteries but also expands and promotes the application of solid-state sodium batteries in low-temperature environments.

Figure 1: Design and structural characterization of the piezoelectric interface layer

Figure 2: Performance of the all-solid-state symmetrical cell.

Figure 3: Performance of the solid-state full cell.
Paper link: https://doi.org/10.1002/adma.202309298
About the author:
Ni Qing is a doctoral student of the Class of 2020 at the School of Materials Science and Engineering of the BIT, and was supervised by Professor Jin Haibo. With a research focus on layered oxide cathode materials and solid-state sodium batteries, Ni has published three academic papers as the first author in Advanced Materials, Advanced Energy Materials, and Small.
Wang Chengzhi is a pre-appointed assistant professor and master supervisor at the BIT. Wang is primarily engaged in research on solid-state sodium batteries. He has led such research projects as the National Natural Science Foundation of China as the principal investigator. Wang has also published 18 papers as the first author or corresponding author in such journals as Advanced Materials and Advanced Science.
Zhao Yongjie is an associate professor at the BIT. Zhao is mainly engaged in research on oxide-based ceramic electrolytes and their applications in solid-state batteries. As principal investigator, he has led and completed more than 10 research projects, including the National Natural Science Foundation and cooperative projects with enterprises. Zhao has also published over 80 academic papers with more than 2,000 SCI citations, and applied for more than 10 invention patents. He now serves as a member of the Teaching Guidance Committee of the "National Experimental Teaching Demonstration Center for Advanced Materials" at Tsinghua University.
Jin Haibo is a professor, doctoral supervisor, national academic leader, leader of the key innovation team in the key area designated by the Ministry of Science and Technology, and head of the ideological and political teaching team in Beijing. Jin is mostly engaged in research on intelligent materials/energy storage and conversion materials. As principal investigator, he has led and completed such research projects as the 863 Program, the National Natural Science Foundation, and major projects of the Ministry of Education. Jin has published more than 100 academic papers with over 10,000 SCI citations, and undertaken two provincial and ministerial-level teaching reform projects, and edited two textbooks. He was awarded a national-level second prize for teaching achievements, two Beijing education and teaching achievement awards, and one provincial and ministerial-level scientific and technological progress award.